一、讲座时间
2025年12月13日08:45--12:00,14:00--16:00
二、讲座地点
明德楼一楼101报告厅
三、讲座安排

四、参加人员
公共卫生学院专任教师、公共卫生学院研究生导师及研究生、本科生,欢迎全校师生参加!
五、主讲人简介

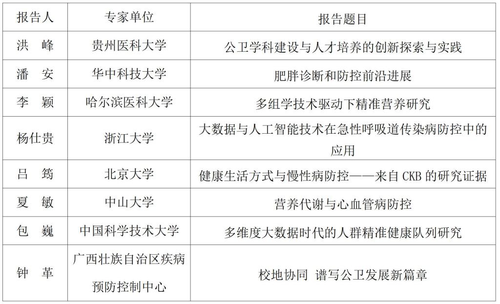
洪峰,贵州医科大学,二级教授,博导,享受国务院政府特殊津贴专家,贵州省省管专家、教学名师,环境污染与疾病监控教育部重点实验室主任。主要研究方向环境毒理学、环境与遗传流行病学,主持国家重点研发计划课题、国家自然科学基金等,发表论文240余篇,获中华医学科技奖二等奖、贵州省科技进步奖二等奖、三等奖、贵州省第八届青年科技奖、贵州省高等教育教学成果特等奖、一等奖及贵州省研究生教学成果特等奖等。兼任教育部高校公共卫生与预防医学类专业教指委委员、第一届国家疾病预防控制标准委员会地方病标准专委会委员、中华预防医学会标准化工作委员会第二届委员、中国环境诱变剂学会常务理事/环境流行病学专委会副主任委员/生物标志物专委会副主任委员、中国医促会公共卫生与预防医学分会常务委员、贵州省预防医学会副会长等。
潘安,华中科技大学同济医学院公共卫生学院二级教授、博导、院长,国家基金委杰出青年基金获得者。担任领域权威期刊Am J Clin Nutr、Biomed Environ Sci副主编及Chin Med J、《中华流行病学杂志》等多个国内外期刊编委,全国医学专业学位研究生教育指导委员会委员、中国营养学会营养流行病分会副主委,中华预防医学会流行病学分会和公共卫生教育分会常委,Lancet Commission on Obesity、EAT-Lancet 2.0、Lancet Commission on Diagnostic Criteria of Clinical Obesity委员,Lancet Diabetes & Endocrinol杂志国际顾问委员会成员。荣获湖北省青年科技创新奖、钟南山青年科技创新奖、树兰医学青年奖、霍英东青年科学奖等。主要从事慢性病流行病学和营养流行病学研究工作,主持国家基金委重点和面上项目、科技部重点研发计划主动健康专项揭榜挂帅项目和精准医学专项课题,发表论文400余篇,被引>35000次,H-index 94,连续七年入选全球高被引科学家。
李颖,哈尔滨医科大学公共卫生学院院长,中国营养学会营养与组学技术分会主任委员,首批国家健康科普专家库成员,中国营养学会会士、首席科学家,获教育部一等奖和省政府一等奖等奖励11项,入选“全球前2%顶尖科学家榜单”。以第一完成人获国家级教学成果奖二等奖,霍英东教育教学二等奖等奖励,主编和副主编国家规划教材共7部。
杨仕贵,博士,博士生导师,浙江大学求是特聘教授,浙江大学公共卫生学院副院长,浙江大学医学院附属第二医院兼聘教授,国家万人计划入选者,科技部中青年科技创新领军人才,中华预防医学会流行病学分会委员,浙江省预防医学会流行病学专委会主任委员,主持国家自然科学基金重点项目、面上项目、重大专项等国家级项目10余项,以第一/通讯作者(含共同)在BMJ,LANCET,Lancet ID等杂志发表论文100余篇,参与获得国家科学技术进步奖特等奖、浙江省科学技术进步奖一等奖、中华医学会中华医学科技奖一等奖各1项,第四届树兰医学青年奖获得者。
吕筠,北京大学博雅特聘教授,现任北京大学公共卫生学院流行病与卫生统计学系主任、血管稳态与重构全国重点实验室副主任。入选科技部创新人才推进计划中青年科技创新领军人才、国家万人计划科技创新领军人才。担任中国健康促进与教育协会主动健康分会主任委员,中华预防医学会流行病学分会副主任委员,《中华流行病学杂志》、《中国慢性病预防与控制》和《中华疾病控制杂志》副主编。本人主要研究领域为慢性病流行病学,担任《中国慢性病前瞻性研究(CKB)》项目执行委员会的核心成员、研究管理委员会的中方主席、国家项目办研究部负责人。作为第一或通讯作者发表SCI论文100余篇,包括在BMJ、Lancet Public Health、Lancet Planet Health、Eur Heart J、Nat Hum Behav、Gastroenterology、J Am Coll Cardiol、Ann Intern Med等学术期刊的发表;中文核心期刊发表100余篇。
夏敏,教授/博士生导师,国家高层次人才。现任中山大学公共卫生学院院长,兼任广东省营养膳食与健康重点实验室主任,中国营养学会理事,中华预防医学会营养与健康分会副主任委员,广东省营养学会副理事长,国际动脉粥样硬化学会中国分会副主席,中国病理生理学会第九届动脉粥样硬化专业委员会常委。主要研究方向是营养膳食代谢与心血管疾病防治研究。作为项目负责人主持科技部国家重点研发计划、国家自然科学基金重点项目等多项国家级和省部级科研项目。在Nat Food、Circulation、Circ Res、Diabetes Care等期刊发表多篇学术论文。研究成果荣获广东省自然科学一等奖、教育部高等学校科学研究优秀成果奖。
包巍,中国科学技术大学特任教授、博士生导师,中国科学技术大学公共卫生研究院执行院长、临床医学院副院长。庐江队列的发起人和项目负责人。入选国家海外高层次青年人才计划、全球前2%顶尖科学家榜单、中国高被引学者榜单。长期从事慢性病流行病学和妇女儿童健康研究,从生命历程角度探讨慢性病的病因、危险因素和代际效应,尤其关注糖尿病、肥胖、心脑血管疾病等慢性病的膳食营养、生活方式、环境因素与生物标志物。主持国家自然科学基金、美国NIH基金和洛克菲勒基金会资助的研究项目等。以通讯作者发表90余篇论文于JAMA、BMJ、Lancet Diabetes & Endocrinology、JAMA Internal Medicine等学术期刊,总被引22000余次,H-index为76(Google Scholar数据)。国家卫生健康委《肥胖症诊疗指南(2024年版)》编委会成员、《体重管理指导原则(2024年版)》专家组成员、《高血压等4类慢性病营养和运动指导原则(2024年版)》专家组成员。兼任中国营养学会理事、中国营养学会营养与慢病控制分会常委、中国健康管理协会生活方式医学分会副会长等。
钟革,主任医师,硕士研究生导师,广西壮族自治区疾病预防控制中心党委书记、主任,《应用预防医学》主编、《健康生活》主编;国家卫生城市技术评估国家级专家,中国肝炎防治基金会委员会委员,广西红十字会理事,广西预防医学会常务理事,广西AEFE调查诊断专家,广西AFP分类诊断专家,广西预防医学会肝炎防治专业委员会副主任委员;全国卫生健康系统先进工作者,第七届广西区直机关十大杰出青年。作为广西公共卫生与疾病防控领域资深专家,在免疫规划、传染病防控领域成果显著,获广西科技进步三等奖、广西社会科学优秀成果二等奖、广西医药卫生适宜技术推广奖一等奖、二等奖等多项奖项;先后发表学术论文60余篇。