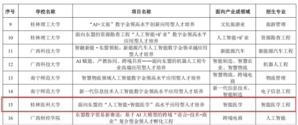
近日,自治区教育厅发布《关于公布人工智能数字金领高水平应用型人才培养项目名单的通知》,全区18所院校的27个项目入选。我校申报的“面向东盟的‘人工智能+智能医学’高水平应用型人才培养”项目成功入选。
人工智能数字金领高水平应用型人才培养项目,是自治区为贯彻党中央、国务院关于加快发展新一代人工智能的战略部署,落实自治区党委、政府关于推动人工智能高质量发展的相关决策,助力打造“北上广研发+广西集成+东盟应用”人工智能发展路径,实施《面向东盟“百千万”人工智能人才培养计划(2025—2027年)》的重要举措。
学校将以此次项目获批为契机,紧密对接健康中国战略与全球医疗健康产业发展需求,聚焦东盟区域产业布局与企业出海需要,深化人工智能与医学学科的交叉融合,构建以“医工深度融合”为根本,“人工智能赋能”为驱动,“东盟市场适配”为导向,“医学基础+AI技术+东盟元素”三位一体的培养体系。通过深化产教融合与校际协同,学校致力于培养具备将AI技术应用于医疗健康实际问题、拥有跨文化沟通与协作能力的高素质应用型人才,为服务健康中国战略和全球医疗健康发展注入“桂医”动能。
(文:蒙智娟)
人工智能数字金领高水平应用型人才培养项目名单
