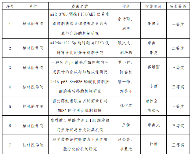
近日,从广西壮族自治区教育厅的广西本科教育网公布的《关于第二十四届广西高校大学生化学化工类学术创新成果大赛评审结果的公示》中获悉,我校药学院、智能医学与生物技术学院在此次大赛中获得较好成绩:药学院获得一等奖1项、三等奖4项,智能医学与生物技术学院获得二等奖1项、三等奖1项。
据悉,广西高校大学生化学化工类学术创新成果大赛由广西高等教育学会主办,每年一届。本届大赛共有全区24所高校(本科21所,专科3所)、207件参赛作品、4000余名在校大学生参赛。包含学术论文、教学论文(化学教育类专业)、工程设计(工科专业)等,经专家根据“广西高校大学生化学化工类学术创新成果评选指标”从选题、规范性、结构内容、创新性、研究价值、现代设计方法及工具应用、工程图纸质量等方面进行评审,共评出一等奖25项、二等奖38项、三等奖62项。
(文/陆毓 审核/魏兵、莫中成)
