近日,教育部教育质量评估中心公布全国高校教师发展中心建设优秀案例评选结果,我校教育评价与教师教学发展中心报送的《“分层分类、多维融合、闭环评价”地方医学院校教师能力提升模式》案例成功入选,该案例材料将编入全国《高校教师发展中心建设优秀案例汇编》,并将在高等教育出版社电子版出版。
据了解,2023年4月,教育部教育质量评估中心面向全国高校开展教师发展中心建设优秀案例征集活动。此次案例征集活动共收到来自全国27个省级行政区的190余所高校的252个案例,经过专家团队的严格审核与筛选,最终遴选出75所高校推荐的82个优秀案例,其中总体成效案例48项,单项工作案例34项,广西入选高校共3所,我校为桂林高校唯一1项。
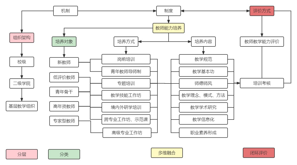
我校案例的成功入选充分体现了教育部教育质量评估中心对我校教育评价与教师教学发展中心建设成果的高度认可。我校教育评价与教师教学发展中心致力于“传教学之道、引发展之路”,以提升教师教书育人能力为目标,设置专门机构,制定能力培养、质量保障及考评制度等20余项,完善激励机制。落实立德树人根本任务,围绕高等教育教学发展内涵要求,以教师教学能力发展和人才培养质量提升为核心,分析不同历程教师成长现状与问题,围绕教师专业发展规律,完善医学教师教学发展机制,围绕教师教育教学基本功为出发点,建立“分层分类、多维融合、闭环评价”服务地方医学院校教师全过程成长路径的能力提升机制,研究设计教师培训项目,探索灵活有效的培训方法,更新教师教学理念,提升教师教学水平;结合新医科建设,提升教师交叉融合、持续提升能力。
今后,我校教育评价与教师教学发展中心将继续做好问题导向、持续改进、总结经验、开拓创新,在教育评价、教师培养、教育教学研究方面做好服务和支持工作。
(文/杨兆 图/杨兆提供 审核/简洁)


优秀案例汇报材料及证明材料

“分层分类、多维融合、闭环评价”的教师教学能力提升体系