近日,第十九届广西高校大学生英语戏剧节公布获奖名单,我校选送的4件参赛作品在全区众多作品中脱颖而出,取得优异成绩。
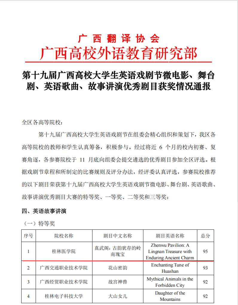
其中,来自临床医学院2022级邬咏利的作品《真武阁:古韵犹存的岭南瑰宝》荣获英语故事讲演特等奖,全区排名第一;公共卫生学院2021级陈一平的作品《最后一次》和临床医学院2022级陈健麟的作品《爱你说谎的样子》荣获英语歌曲一等奖;康复医学系和临床医学院冯永泉团队的作品《黎明之声》荣获微电影二等奖。
本次英语戏剧节由广西翻译协会与广西高校大学生英语戏剧节组委会共同举办,旨在激发学生的英语学习热情,提升英语实践能力,推动高校英语教学内容与形式不断创新。本次比赛成绩的取得,是我校师生共同努力、辛勤付出的结果,也是学校贯彻“以赛促教、以赛促学”教学理念以来取得的又一个标志性成果。大学外语部将以本次比赛获奖为契机,进一步推动英语教育教学改革,加强大学生英语应用能力的培养力度。
(文/赵永 审核/梁雪清)

