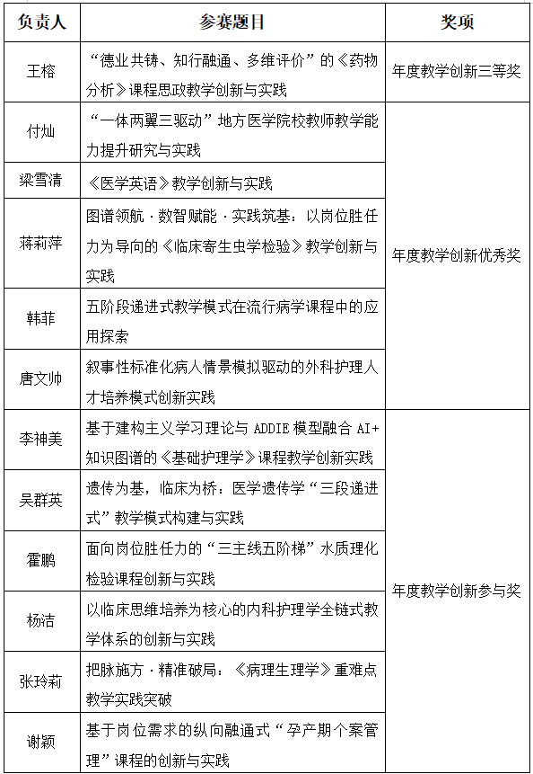
近日,第十一届西浦全国大学教学创新大赛组委会发布信息,我校药学院王榕团队凭借教学创新成果——“德业共铸、知行融通、多维评价”的《药物分析》课程思政教学创新与实践,在全国278所参赛高校、2614组参赛团队中脱颖而出,斩获年度教学创新三等奖。
西浦全国大学教学创新大赛由西交利物浦大学主办,被中国高等教育学会列入全国普通高校教师教学竞赛清单,并纳入全国高校教师教学发展指数核心统计源。学校高度重视此次竞赛,提前统筹、精密部署备赛工作,共选派12支队伍参赛。最终,王榕团队荣获年度教学创新三等奖,另有5个团队获年度教学创新优秀奖,6个团队获年度教学创新参与奖,充分展示了我校教师的教学风采。
此次获奖是我校在全国教师教学竞赛项目中获得的新突破,彰显了学校在课程建设与教学改革方面的显著成效。学校将以此次竞赛为契机,持续深化教育教学改革,充分发挥获奖教师的示范引领作用,搭建交流平台,促进优秀教学经验的辐射共享,助力我校教育教学质量再上新台阶,为培养德才兼备的高素质应用型人才提供坚实支撑。
获 奖 名 单
