各位读者:
为营造图书馆良好的读书环境和学习氛围,维护读者在图书馆平等利用阅览座位的权益,杜绝抢占座位等不良现象的发生,自2023年5月8日起桂林医学院图书馆将启用座位管理系统,以此规范和维护阅览秩序。现将有关事项通知如下:
1.座位管理系统启用后,图书馆内严格执行座位预约制度,馆内公共自习区内严禁“霸抢占座“和“僵尸座”等不良行为的出现。
2.入馆读者的所有个人物品,请于每晚21:30分前自行带离,图书馆志愿者将于每晚21:30后对公共自习区内所有占座物品进行集中清理,并不再另行通知。清理占座所造成的物品遗失,责任由占座者自负。
3.公共自习区供读者自修学习使用,学习物品须摆放整齐,与学习无关的物品(如食品、洗漱用品、换洗衣物、家用电器及易燃易爆物等)请勿带入图书馆内。
4.图书馆内所有桌椅、沙发禁止读者随意搬移、摆放,图书馆内请保持安静,严禁大声喧哗。
特此通知,请大家相互转告。
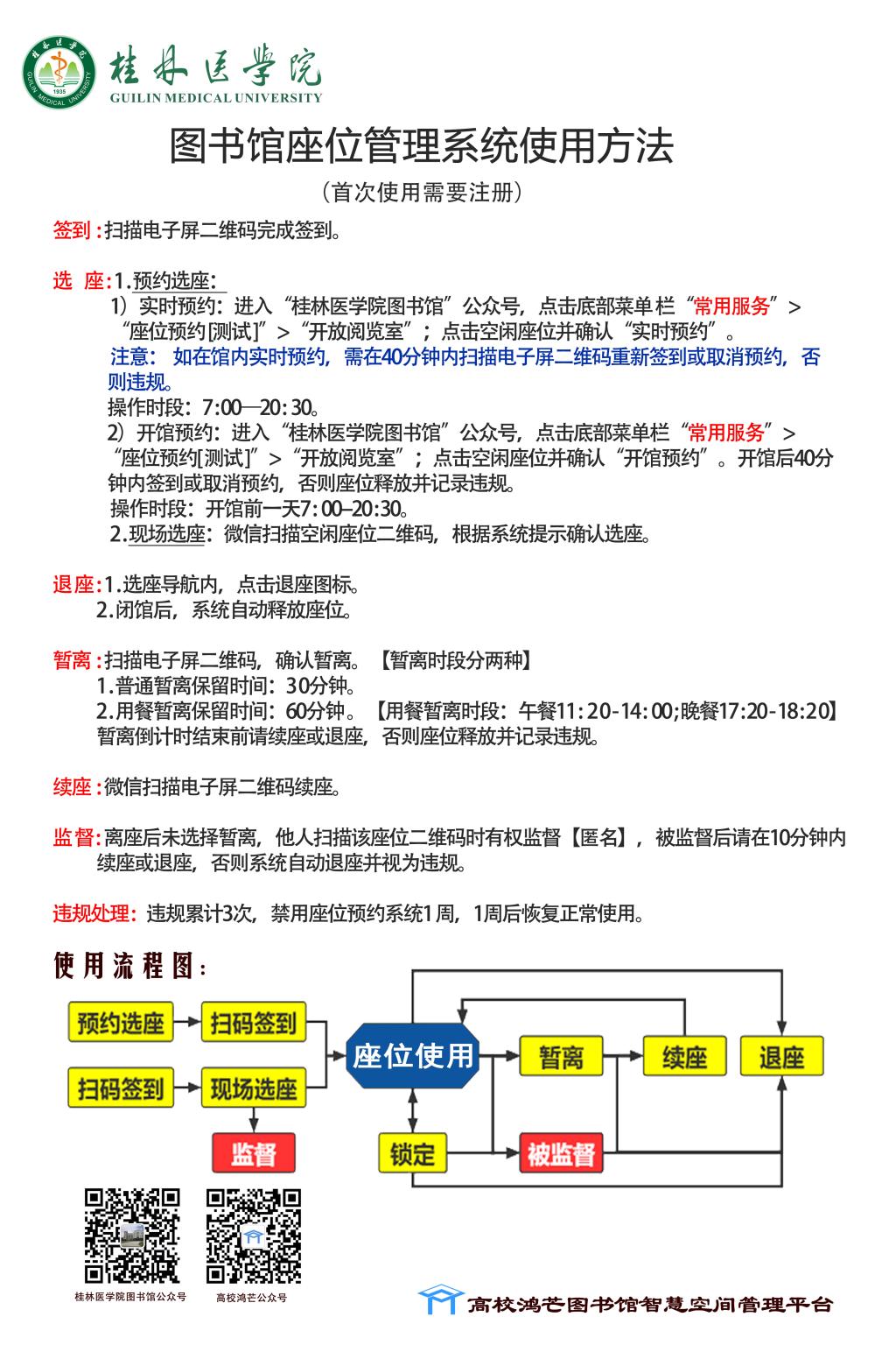
附件:座位管理系统操作流程及规则简介
图书馆
2023年5月5日
附件:
座位管理系统操作流程及规则简介
(1)入馆注册流程(首次使用时需注册)

(2)座位管理系统使用方法
