网络教学
公共服务
图书馆
桂医易班
校友网
信息公开
师德举报
书记校长信箱 bgs@glmu.edu.cn
首页
桂医概况
学校介绍
现任领导
学校章程
历史沿革
校歌校训
校徽校旗
内设机构
教育教学
本科高职教育
研究生教育
留学生教育
继续教育
科学研究
科学实验中心
科研机构
招生就业
本科高职招生
研究生招生
留学生招生
就业网
人才招聘
招聘计划
招聘信息
智慧校园
校园主页
桂医要闻
媒体看桂医
通知公告
科教通知
综合新闻
科教新闻
专题栏目
视觉桂医
自媒体
招标公告
通知公告
首页
>>
通知公告
>> 正文
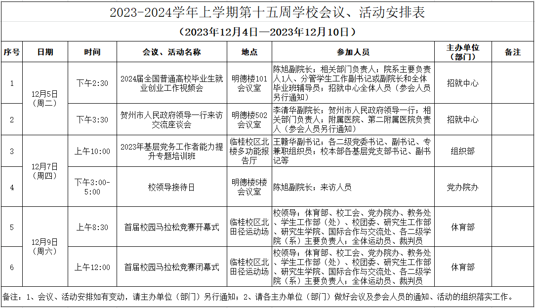
2023-2024学年上学期第十五周学校会议、活动安排表(2023年12月4日—2023年12月10日)
来源:党委办公室、院长办公室
编辑:党委办公室、院长办公室
发布时间:2023-12-04
关闭
上一篇:桂林医学院临桂校区荷花塘二期(廉洁角)廉洁文化项目采购成交公告
下一篇:关于举办2023年基层党务工作者能力提升专题培训班的通知