校直各有关部门、各有关二级学院(系、部):
为规范有序推进预算及重点项目采购实施,根据《桂林医学院采购管理办法》(桂医国资〔2024〕1号)等相关文件规定 ,现将有关要求通知如下:
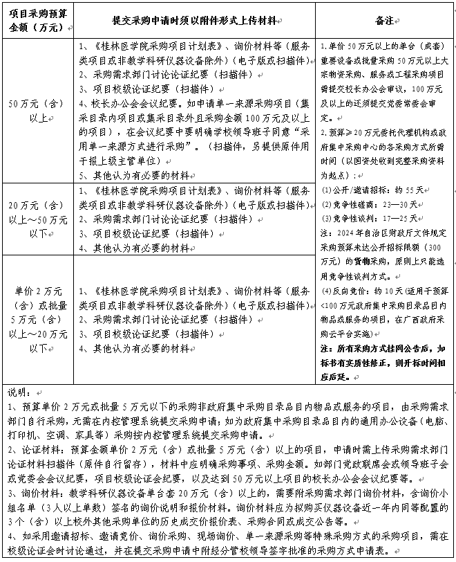
一、采购需求部门尽早启动采购项目市场价格调查,明确采购需求,3月中旬前完成部门采购论证等相关事宜。
(一)采购需求部门根据实际情况及发展需要,根据项目采购内容分类开展市场价格调查,编制采购需求,参数设置科学合理、符合相关采购法规及技术标准,须有3个或以上的品牌能满足。
(二)对于单价20万元以上(含)的教学科研仪器设备,要了解相关产业发展、市场供给、近一年内3个(含)以上校外其他采购单位的历史成交价,以及可能涉及的运行维护、升级更新、备品备件、耗材等后续采购,以及其他相关情况,设置合理的采购预算价格。
(三)及时将采购项目计划实施时间及采购意向公开内容(采购预算≥100万元的重点项目)报国资处,以便在广西政府采购网进行意向公开(不少于30日)。
二、根据《桂林医学院政府采购工作议事规则》(桂医国资〔2021〕5号)对采购预算5万元(含)以上采购项目,由财务处、国资处、牵头经费归口管理部门组织相关部门及专家(根据项目性质确定)于3月每周周二开展校级采购集中论证(特殊情况随时论证)。
(一)请各相关经费归口管理部门对采购需求部门采购需求进行初审,并在校级论证会前5天向国资处提交初审后的采购需求等资料,提请校级论证。
(二)采购需求部门须就采购方案、参考品牌、参数、规格、型号、数量、经费预算、可行性、合理性及近一年历史成交价等方面做好校级论证汇报准备。
三、通过校级论证且采购预算≥50万元,预算外≥10万元的项目,经费归口管理部门(采购需求部门)最迟在4月上旬前将项目采购事项报校长办公会审议、党委常委会审定(采购预算≥100万元)。
四、通过校级论证项目(采购预算≥50万元,预算外≥10万元项目须通过校长办公会、党委常委会),4月底前在迪博内控管理系统中的“采购管理”模块完成采购立项申请审批流程。

五、在迪博内控管理系统完成采购立项申请审批流程的项目,于5月上旬前完成采购项目送审及审计,并将提交采购申请时上传的相关资料、采购商务 需求、审计报告和合同模板等资料交国资处。
六、国资处根据采购项目金额及相关采购管理制度,组织或指导项目实施采购。对于委托招标代理机构或政府集中采购中心采购的项目(≥20万元),各经费归口部门(采购需求部门)应及时配合国资处对采购文件进行审核修订。国资处将在4—5月底前每周周二组织相关部门对采购文件进行集中审核会签(特殊情况另行处理)。
七、采购完成各经费归口管理部门/采购需求部门及时签订合同,按合同推进安装调试,组织履约验收,资产入库及报账。
附件:1.2025年采购项目工作进度安排表
2.桂林医学院项目采购流程图
国有资产管理处
财务处
2025年3月3日