桂林医科大学是广西壮族自治区直属普通高等学校,是教育部第一批“卓越医生教育培养计划”项目试点高校、教育部本科教学工作水平评估优秀高校,被誉为“闪耀八桂的医学明珠”。
学校创建于1935年,是全国建校历史较早的医科院校之一。1993年获招收外国留学生资格,2006年获硕士学位授予权,2014年列为博士学位授权立项建设单位,2015年获批设立博士后科研工作站,2021年获批博士学位授予单位,获批临床医学博士专业学位授权点,2023年获批临床医学博士后科研流动站,2025年获批“推荐优秀应届本科毕业生免试攻读研究生”资格。
学校现有临桂、东城、乐群3个校区,18个学院(系、部),4所直属附属医院,29所临床教学实习医院,有1个博士专业学位授权点,5个一级学科硕士学位授权点,8个硕士专业学位授权点,28个本科专业,学校面向全国30个省(自治区、直辖市)招生,目前拥有全日制本专科生、研究生、留学生等各级各类学生近3万人。
学校有国家级和省(区)级相关专业建设点和建设项目共39个,有国家级一流本科课程4门,自治区级一流本科课程31门。有广西重点学科7个,广西一流学科2个,临床医学学科、药理学和毒理学学科进入ESI全球排名前1%行列。
学校师资力量雄厚,现有教职工及医务人员6600余人,专任教师中具有博士学位的占比近50%,高级职称教师超过70%。拥有硕士研究生导师1006人,博士研究生导师120人,并有“国家重大人才项目”人选、“百千万人才工程”国家级人选、全国优秀教师、广西“八桂学者”等知名专家学者189人次。
学校科研实力显著,近五年共承担各类科研项目2182项,国家专利授权641项,发表学术论文4132篇。拥有省部级及以上科研平台15个,有广西高校重点实验室、广西卫生健康委重点实验室等市厅级科研平台16个,为人才培养和科学研究提供了坚实支撑。
学校高度重视教师队伍建设,深入实施人才强校战略,通过一系列改革举措,持续深化人事人才制度改革,统筹推进教育、科技、人才一体化发展,不断加强海内外高层次人才引进,构建覆盖青年教师、骨干教师和学科带头人的阶梯式成长体系,通过“传帮带”导师制、国内外访学研修、教学科研能力提升训练营等举措,为教师提供从入职到拔尖的全周期职业发展支持,优化人才格局,激发人才活力,推动形成具有学校特色的优良人才制度体系和发展环境,提升学校办学水平和核心竞争力,打造人才发展的良好氛围,形成了广大教职工拼搏向上、奋发有为的干事创业风貌。
一、招聘岗位计划表

二、招聘人才层次及条件
(一)A层次人才(杰出人才)
在其领域内获得国(境)内外同行公认的开创性成果和突出的学术贡献;具有较强学术领导力,具备组织、策划重大科研计划项目和科研平台建设的经验及统筹能力;对学科建设和科学研究工作具有战略科学家的规划能力,能够领导相关学科达到国内领先水平。
(二)B层次人才(拔尖人才)
在国(境)内外取得较优秀的学术成就,科研影响力高,具有优秀的科技创新潜力,能带领某科学领域或学术方向取得国内领先地位,形成一定国际影响力,取得重大成果转化突破。
(三)C层次人才(优秀人才)
在国(境)内外有较高知名度的高等院校或科研院所取得博士学位或有博士后科研经历的人选,在本领域取得同行公认的显著成绩,发展潜力大,具有较强的科技创新意识和成果转化能力,具备团队带头人的能力。
(四)D层次人才(骨干人才)
在国(境)内外有较高知名度的高等院校或科研院所取得博士学位或有博士后科研经历的人选,从事教学或科研一线工作,教学和科研业绩优良,教学和科研方向明确,具有较强的独立研究能力,具有省部级重点实验室科研方向负责人或教研室负责人能力的人才。
(五)E层次人才(后备人才)
在国(境)内外有较高知名度的高等院校或科研院所取得博士学位或有博士后科研经历的人才,具有较好的研究经历和业绩,研究方向明确,具有较好的科研或教学潜能,符合学校发展需求,能成为学校科研骨干或教学骨干的人才。
注:第一附属医院、第二附属医院、附属口腔医院的人才层次及条件根据各医院相关规定执行。
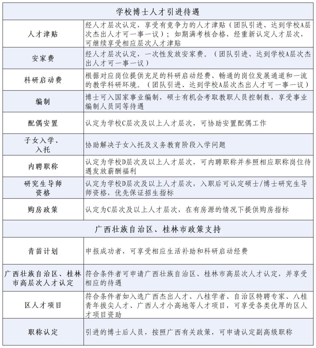
三、引进待遇及政策支持

注:第一附属医院、第二附属医院、附属口腔医院的待遇根据各医院相关规定执行。
四、应聘人员基本条件
(一)具有中华人民共和国国籍;拥护中华人民共和国宪法,拥护中国共产党领导和社会主义制度;贯彻党的教育方针,热爱教育事业;具有良好的政治素质、道德品行和身体心理素质;符合岗位要求的专业能力和工作条件;
(二)博士年龄原则上要求35周岁以下,硕士年龄原则上要求30周岁以下;
(三)应聘人员须承诺所提供信息真实准确,并承担相应责任;
(四)有以下情形之一者不得应聘:
1.曾受过刑事处罚或党纪、政务处分的;
2.在各级公务员考录、事业单位招聘中被认定有舞弊等严重违纪行为的;
3.曾有学术不端等不良行为的;
4.存在法律法规规定不得招聘为事业单位工作人员其他情形的。
五、简历投递及联系方式
(一)应聘学校岗位的人员按要求提交以下材料:
1.《桂林医科大学应聘人员报名登记表》(附件1);
2.《桂林医科大学公开招聘应聘表》(附件2);
3.身份证、各层次学历、学位证书、各级别职称证和各类资格证书扫描件、主要科研成果证明及获奖证书等材料的扫描件或复印件;在国(境)外取得学历、学位的,须提供由教育部留学服务中心出具的《国(境)外学历学位认证书》扫描件、留学回国人员证明及相关证明材料的扫描件(上述材料在正式报到时须提交原件核验)。
以上材料投递到学校人事处邮箱:5882@glmu.edu.cn。
(二)应聘医院岗位的人员请按以下方式投递简历:
第一附属医院简历接收邮箱:gyfyrcb@126.com
第二附属医院简历接收邮箱:efyrsk5207@163.com
附属口腔医院简历接收邮箱:glyxykqyy@163.com
(三)联系方式:
学校人事处:梁老师0773-5895882;19274468670
邓老师0773-5580796;18178366210
第一附属医院:赵老师0773-2813777;13387733123
第二附属医院:刘老师0773-5585207
附属口腔医院:张老师0773-5895270;13457311968
附件:1.桂林医科大学应聘人员报名登记表
2.桂林医科大学公开招聘应聘表
桂林医科大学
2025年12月25日