校直各单位、各二级学院(系、部):
根据《自治区学位委员会自治区教育厅关于申报2024年广西学位与研究生教育改革课题的通知》(桂学位〔2024〕8号)的文件精神,结合我校实际情况,现组织申报2024年广西学位与研究生教育改革课题学位与研究生教育改革项目,现就有关事项通知如下:
一、项目目的与意义
为贯彻落实国家战略,服务区域经济社会发展,面向未来教育加快推进构建新质生产力,鼓励和支持各学位授予点以学位与研究生教育改革课题为抓手,围绕研究生教育的重点、难点、关键问题,开展改革创新和实践应用,推动研究生教育教学改革发展,营造深化研究生教育改革的良好氛围。争取通过课题申报培育出一批经过实践检验的桂林医学院研究生教育教学新成果,展示我校研究生教育教学改革发展取得的新成效,对提高我校研究生教育质量起到引领和激励作用。
二、项目申请的数量和经费
拟推荐申报2024年广西学位与研究生教育改革课题28项(含基本名额25项和统筹名额3项),每项资助3万元。
三、项目申请的条件
(一)项目申请者须为我校在岗研究生指导教师或研究生教育管理人员,学风端正,具有良好的政治思想素质、较高的学术造诣和较强的组织协调能力。优先向未获得过教改项目的一线骨干青年教师及管理人员倾斜。
(二)已获得学位与研究生教育改革课题资助但未按时结题者不得申报。近5年内已获得立项的项目,在研究内容没有特别创新或突破的情况下,不得重复申报。
(三)申请项目要充分对接研究生教育教学改革发展的理论与实践,对我区研究生教育教学改革与发展具有一定理论指导意义和应用推广价值,申报选题参见《学位与研究生教育改革课题选题指南》(附件1)。
(四)项目申请者须填写《学位与研究生教育改革课题申报书》(附件2)。
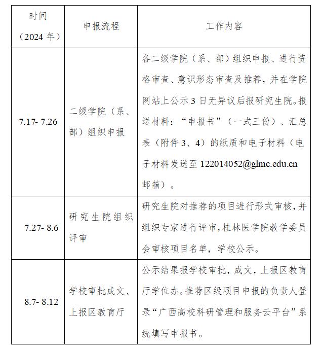
四、申报流程时间表

五、项目管理和实施
(一)广西学位与研究生教育改革课题属于自治区级教改课题,结题工作由自治区学位委员会办公室负责,结题时间最长截止至2026年4月。
(二)项目的研究周期一般为1—2年,由项目负责人全面承担项目的管理与质量,组织项目组成员开展研究和实践工作。
(三)学位与研究生教育改革课题经费的管理参考《桂林医学院教育教学研究与改革项目经费管理办法》(附件5)。
六、注意事项
(一)获资助项目发表专著、论文(含学位论文)、研究报告等研究成果时,必须在显著位置标注“广西研究生教育创新计划项目(项目编号)”,英译写法统一为“Innovation Project of Guangxi GraduateEducation(No.)”。未按要求标注的,不能作为结题材料使用。
(二)2024年广西学位与研究生教育改革课题继续使用网络申报,请评选出的区级项目负责人届时登入“广西高校科研管理和服务云平台”(网址:http://keyanyun.myclub2.com)在8月11日前完成填报,网络申报办法和流程以该系统为准,可参考《广西高校科研管理系统-研究生创新项目填报手册》(附件6)和《平台操作常见问题》(附件7)。(项目负责人账号为手机号码,默认密码:kyy1234,验证码区分大写小。)
(三)系统上填写完具体内容后,附件须上传盖章的申请书才能进行验证和提交。请在8月8日后来研究生院(明德楼325办公室)领取回自己留存的那份盖章申请书,自行扫描成PDF上传。强调:系统上填写的内容一定要与上交的纸质申报书内容一致,如不一致请打印最新申报书到研究生院替换,盖章之处需自行完成。
(四)未尽事宜请与研究生院培养科黄老师联系(电话0773-5893516)。
附件:1.学位与研究生教育改革课题选题指南
2.区级学位与研究生教育改革课题申报书
3.学位与研究生教育改革课题汇总表
4.区级课题系统填报创建账户总汇表
5.桂林医学院教育教学研究与改革项目经费管理办法(2022年修订版)
6.广西高校科研管理系统填报手册
7.广西高校科研管理系统操作常见问题
研究生院(处)
2024年7月17日