各广西高校重点实验室:
接教育厅通知,按照《广西高校重点实验室建设与管理办法》和《广西高校重点实验室评估规则》(桂教规范〔2021〕5号)要求,教育厅将在2025年组织开展2022-2024周期广西高校重点实验室(以下简称“重点实验室”)的验收评估工作。教育厅对评估为优秀的重点实验室,将积极争取安排专项经费进行奖补;将公布评估为不合格的重点实验室名单。
验收重点关注重点实验室实际运行情况(如场地、公开活动、开放项目等),尤其是标注有重点实验室名称的成果(如论文、专著)才能作为验收材料。请各重点实验室做好验收准备,及时在广西高校科研服务平台(https://keyanyun.myclub2.com)填报材料。
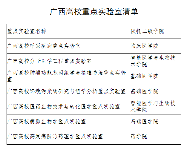
附件:广西高校重点实验室清单
科技处
2024年10月31日
附件:
