各教学实习医院、学院(系)、部门:
为系统提升我校各附属医院、临床教学基地临床教师的教学技能,树立新时代人工智能背景下的新的教学意识与教育理念,切实担负起“医者”和“师者”的双重责任,进而推动医学教育与人才培养的同质化与标准化,特举办此次研修班。
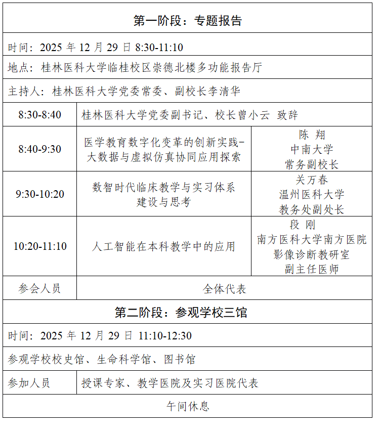
一、会议时间
2025年12月29、30日
二、会议地点
桂林医科大学临桂校区崇德北楼多功能报告厅
桂林医科大学临桂校区崇德北楼智慧教室N409、N412
桂林医科大学临桂校区明德楼101会议室
三、会议主持
桂林医科大学党委常委、副校长、教务部部长 李清华
桂林医科大学教务部常务副部长、教务处处长 邓宏林
四、参会人员
(一)校领导;
(二)教学督导专家、教学委员会委员;
(三)附属医院、教学医院、实习医院代表(分管教学工作 副院长、教管科科长、教研室主任、教师代表);
(四)教务部、研究生院(研究生处)、研究生工作部、学生工作(部)处、团委、科学技术研究院、国际教育学院等部门教学管理人员;
(五)各学院(系)教管科科长、教研室主任,教师代表;
(六)学生代表。
五、会议日程



六、住宿
本次会议不安排食宿,往返差旅费按规定回原单位报销。各参会医院自行联系酒店预定住宿,并在回执填写预定酒店名称。
(一)酒店1
名称:桂林宏谋大酒店
地址:桂林市临桂区临桂镇公园北路6号
协议价格:双床房、大床房:单早330元/间,双早360元/间。
联系人及电话:朱经理18897836966
(二)酒店2
名称:桂林临桂花样年福朋喜来登酒店
地址:桂林市临桂区临桂镇西城南路1号(桂林市政府对面)
协议价格:双床房、大床房:双早330元/间。
联系人及电话:洪经理19111405523
(三)酒店3
名称:桂林临桂希尔顿欢朋酒店
地址:桂林市临桂区临桂镇西城南路7号(距学校900米)
协议价格:舒适房(含大床、标间)238元/间,豪华湖景房(含大床、标间)268元/间。
联系人及电话:龙经理13517861190
七、其他
联系人及电话: 唐松云,0773-5895295、15878327525。
桂林医科大学教务部
2025年12月23日