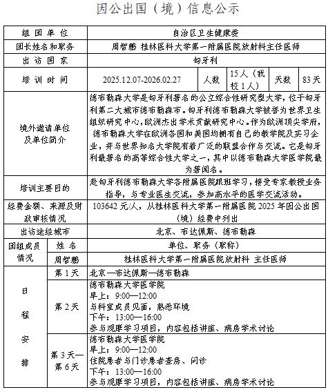
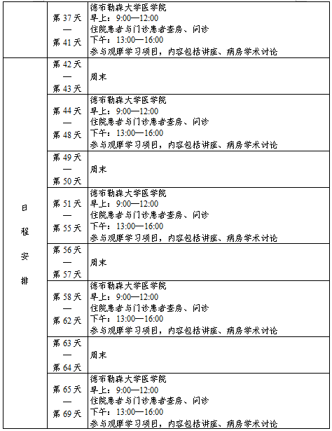
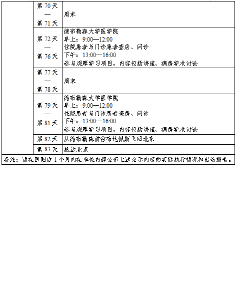
应匈牙利德布勒森大学邀请,为加强我区医学高层次人才培养,进一步拓宽卫生领域的对外交流与合作渠道,经研究,我单位拟派周智鹏同志于2025年12月7日至2026年2月27日赴匈牙利参加“少数民族地区临床医学人才培训团”项目。
根据中央因公临时出国(境)的有关文件规定和自治区因公临时出国(境)管理工作的要求,现将派出培训人员身份信息、培训内容、经费预算和来源、行程安排、境外邀请单位等信息在http://www.glmu.edu.cn/进行公示,公示期从2025年11月25日至12月1日止,共5个工作日。如对公示内容有异议,可以电话或书面形式进行反馈。
举报地址:桂林市临桂区致远路1号桂林医科大学明德楼426办公室,电话:0773-5895235。
书面举报:署真实姓名和联系电话,于2025年12月1日前邮寄或直接送到纪委办、监察室。地址:桂林市临桂区致远路1号桂林医科大学明德楼426办公室,邮政编码:541199。
群众如实反映情况受法律保护。
桂林医科大学
2025年11月25日



